网站支持 IPv6
登录
当前页面:首页 »  重点领域信息公开 »  应急救灾
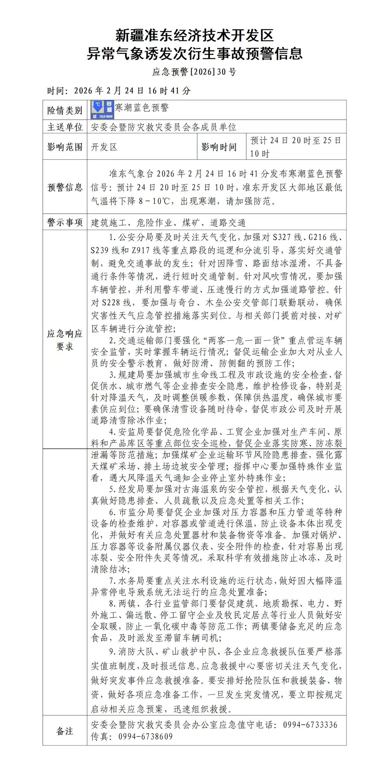
新疆准东经济技术开发区异常气象诱发次衍生事故预警信息
发布日期: 2026-02-24 17:43:20 来源:新疆准东经济技术开发区安全生产监督管理局 浏览次数: 文章字号: